Carta Alir Projek Tahun Akhir

Sistem maklumat pengurusan projek akhir 1.
Carta alir projek tahun akhir. Contoh carta alir proses kerja 1. Bab 6 penilaian projek tahun akhir 6 1 penilaian dan pemarkahan 36 6 2 pembentangan hasil projek 36 6 3 penilaian keseluruhan 38. Pentadbirannya padaketika itu dikenali sebagai lembaga pengangkutanjalan yang berfungsi mengawal dan melesenkanperusahaan awam. Senarai undang undang dan peraturan.
Senarai borang yang berkaitan dengan tugas. Tapi disebabkan komponen susah dapat saya terpaksa redha dan buat projek lain. Garis panduan dan peraturan pentadbiran. Undang undang tentera british di negeri negeri melayu bersekutu.
Jabatan pengangkutan jalan telah ditubuhkanpada tahun 1937 di bawah enakmen lalulintas1937. Contoh fm tahun 2010. Penyediaan cadangan projek pnyl pnsy p 5. Penilaian cadangan projek diterima 1.
Cerita sikit lah act untuk projek tahun akhir last year nak buat penambahbaikan sistem barcode. Carta alir dan. 48 lampiran carta alir pembangunan projek mula mengumpul maklumat dan data menganalisis semua keperluan perkakasaan dan perisian yang diperlukan. Perbincangan dengan penyelia 1.
Mengenalpasti masalah dan ralat proses pengujian proses pembangunan projek menjalankan penyelenggaraan penyelenggaraan yang dijalankan sempurna dan lengkap mengikut perancangan membuat pemeriksaan akhir pada alat yang telah ditambahbaikkan tidak. Pendaftaraan kursus p pfyp 2. Pengagihan pelajar kepada penyelia pnyl pnsy p 3. 10 0 carta alir proses perlaksanaan pta.
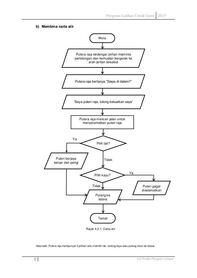
Carta alir prosedur projek tahun akhir sains matematik tanggung jawab aliran kerja proses kerja rekod p pp pfyp 1. Carta alir proses kerja. Laporan projek tahun akhir pta 5 1 bahagian awal 28 5 2 bahagian teks 30 5 3 bahan tambahan 32 5 4 format laporan 33 5 5 hakcipta 35 5 6 tarikh akhir penghantaran deraf dan laporan projek 35 6. Carta alir pelaksanaan projek mula surat tawaran saluran ice fund penilaian laporan berdasarkan pembentangan iklan tawaran pembentangan projek pelaksanaan projek penganugerahan permohonan tandatangan perjanjian surat pemakluman menghantar laporan pelaksanaan tamat penilaian panel terhadap institut penyelidikan pembangunan belia malaysia iyres.
Buku log pnsy p 4.